我院第五届“职通未来”简历大赛于近日落幕。本次大赛面向2022级、2023级学生举办,旨在帮助即将步入职场的同学们精修求职简历、提升应聘竞争力,为就业求职做好充分准备。
大赛由任课教师组成评审团,从简历结构设计、内容完整性、岗位匹配度、成果呈现力与文字规范性等维度开展综合公正评审。经综合评定,最终评选出一等奖10名、二等奖15名、三等奖25名。

参赛作品整体质量尚可,同学们能够结合自身专业背景、实习经历与职业方向,突出核心竞争力,一定程度上展现了我院学子良好的求职素养与就业准备状态。评委在评审中对简历亮点予以肯定,并针对细节完善、内容精练、成果量化等方面提出自身见解。
作为学院“职通未来”就业指导工作的重要载体,本次大赛有效助力高年级学生完善求职材料、强化求职信心。赛后将对优秀获奖简历进行展示交流,供同学们互学互鉴。学院将持续深化就业服务与指导,助力学子从容应对求职挑战,稳步迈向理想职场。
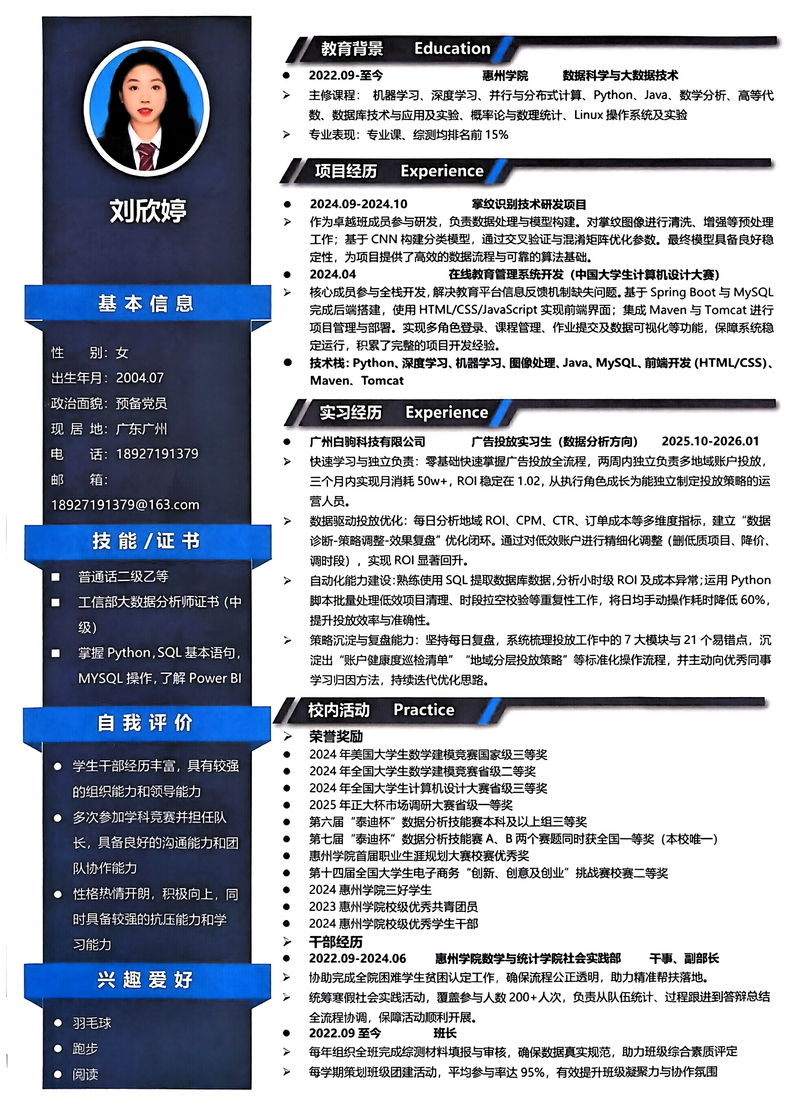
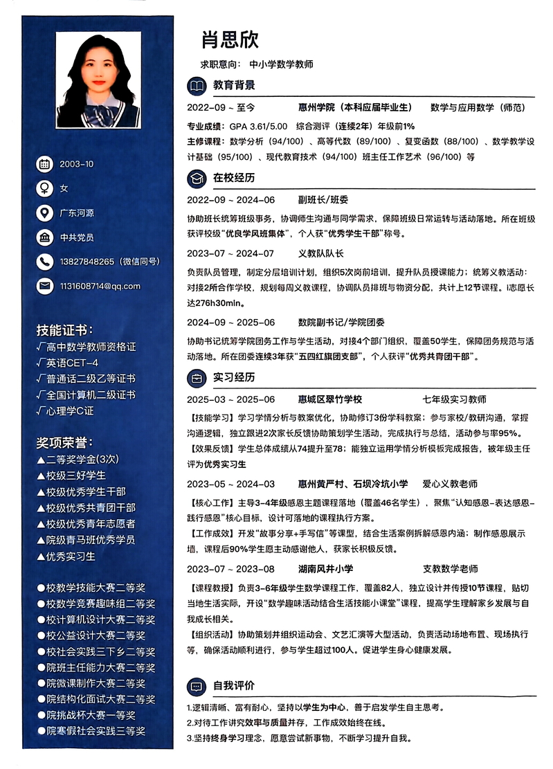
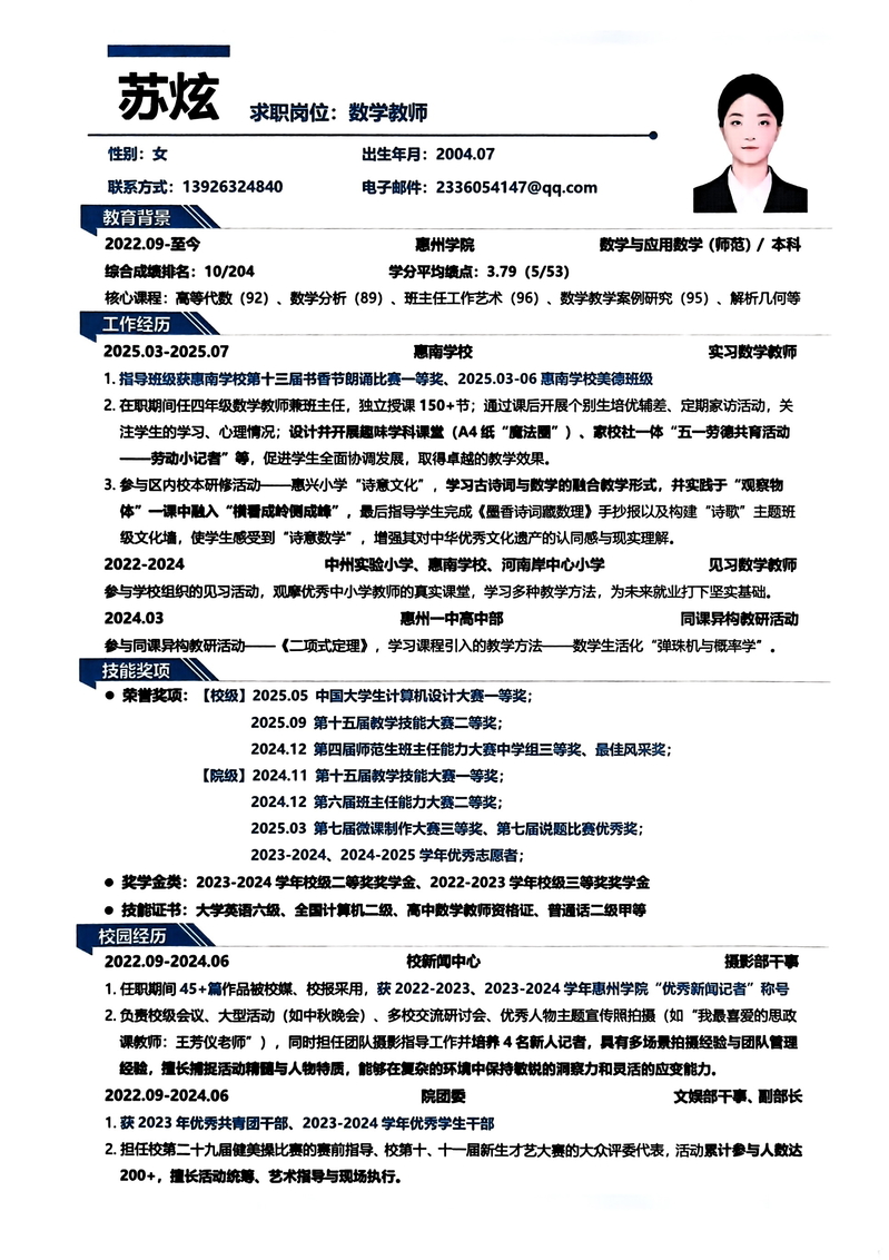
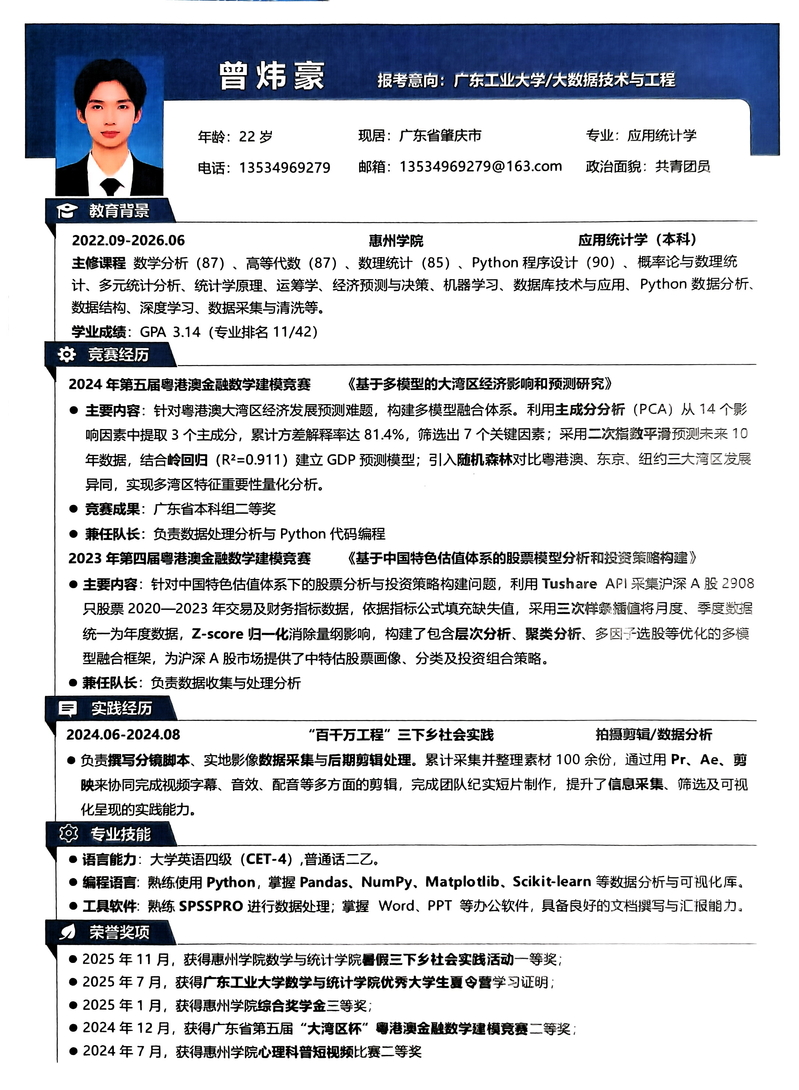
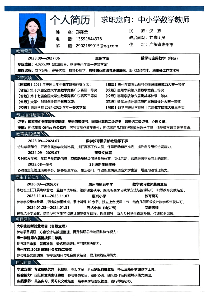
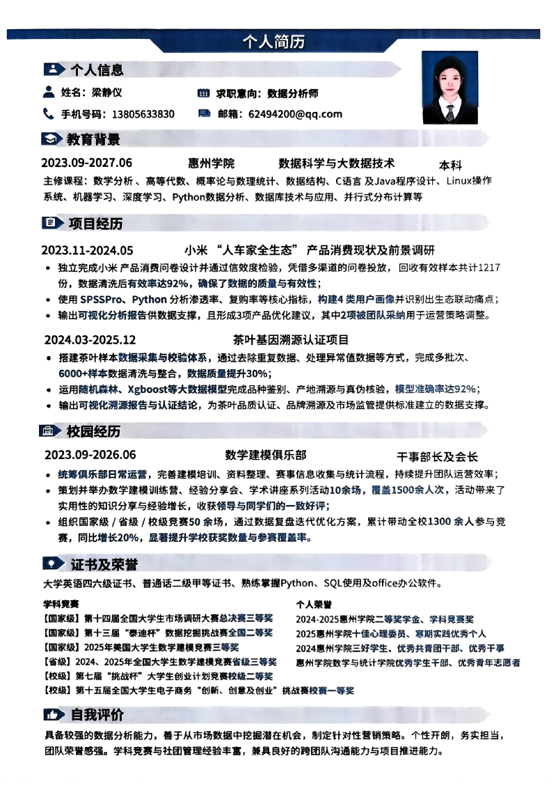
一等奖获奖简历展示










数学与统计学院第五届简历大赛获奖名单

数学与统计学院第五届“职通未来”简历大赛
撰稿:蒲苡禾
审稿:杨水平
签发:林少章

